隐私政策
عربي | 简体中文 | 繁體中文 | Dansk | Deutsch | English | Español | Français | ελληνικά | עִברִית | Indonesia | Íslensku | Italiano | 日本語 | 한국어 | Melayu | Nederlands | Norsk | Polski | Português | Suomeksi | Svenska | แบบไทย | Tiếng Việt
-
网站与一般 隐私政策
上次更新的生效日期: 2023 年 11 月 10 日
单击此处下载或打印本网站与一般隐私政策的副本。
简介和范围
百济神州致力于尊重和保护您个人信息的隐私权。“个人信息”是与您相关且有可能据以追溯到您的信息。
本隐私政策项下您的个人信息数据控制者(即决定如何和为何使用您个人信息的实体)是百济神州有限公司,除非:
- 其他隐私政策或声明中提到了其他的实体,或者
- 您正在与百济神州的其他实体打交道或为该实体工作。
在此情况下,提到的其他实体或您与之打交道或为之工作的实体将是控制者。如果您有疑问或投诉并希望联系数据控制者或其数据保护官,请参阅下面的“行使您的权利”部分。
本隐私政策涵盖向百济神州有限公司和/或其子公司(“百济神州”、“我们”、“我们的”)提供或接收的个人数据并且适用于以下人员:
- 使用百济神州网站、应用程序、设施、产品和服务的人员(不包括临床研究的参与者*);
- 现在或曾与百济神州合作过的人员,如客户、合作伙伴、供应商、顾问和承包商;以及
- 与我们沟通的任何公众人员。
*- 如果您是百济神州申办的临床研究或其他研究的参与者,并想要知道您的个人信息或权利,请参阅您收到的患者信息表及知情同意书副本。
本隐私政策解释我们如何使用您的个人信息以及您如何行使您的权利。
当您阅读本隐私政策时,请记住以下几个要点:
- 本隐私政策的部分内容可能不适用于您,具体与您的居住地或我们维护的您的相关个人信息的类型有关。例如,如果我们不向您付款,我们就不需要您的银行信息。
- 在某些情况下,其他隐私政策或声明可能会加入或取代本隐私政策或声明。如果发生这种情况,这种其他政策或声明将适用于您的个人信息的处理方式。
- 我们的网站、门户网站、移动应用程序或其他数字服务(统称为我们的“网站”)可能包含指向不是由我们运营、控制或认可的网站的链接。当您被指向这样的网站时,我们将不对您提供的任何信息的保护和隐私负责。我们建议阅读他们的隐私政策,直接联系他们了解有关其隐私规定的信息。
有关儿童的信息
我们的网站不适合 16 岁以下的个人(“儿童”)。我们不会有意通过我们的网站直接收集儿童的个人信息。因此,如果您是儿童,请不要使用我们的网站或通过我们的网站或其他方式向我们提供任何信息,除非我们首先获得父母或监护人的同意(如适用)。
本隐私政策的变更
我们计划定期更新本隐私政策,以反映我们的惯例。因此,我们建议定期查看本隐私政策。一旦发生实质性变更,在这些变更生效前,我们可能会设法通知您。
上次更新的生效日期:2023 年 11 月 10 日
百济神州处理的个人信息类别
我们可能会出于不同的情况收集和使用您的个人信息。例如,当您参与百济神州研究、接受我们的药物或疗法、或访问我们的网站或办公室时。根据您在过去十二 (12) 个月与我们的互动情况,我们可能已收集以下信息:

根据适用法律,某些信息(例如健康信息)可能被视为较敏感信息。我们不会定期收集或以其他方式使用这些信息(除非作为我们的患者支持计划的一部分),但如果我们这样做,我们将:
- 仅在需要时收集此信息;
- 采取适当措施保护和处理您的敏感个人信息;以及
- 按照适用法律要求在处理您的敏感个人信息之前提供通知和/或征得明确同意。
信息来源
我们通常会直接向您获取您的个人信息,例如当您联系我们、填写表格、购买我们的产品、向我们提供服务、注册帐户或索要营销资料和信息时。
有时,我们可能会通过其他来源获取有关您的个人信息,例如当您指示第三方向我们发送信息时,或者当我们与研究合作伙伴、协作方和服务提供商有安排时。我们可能还会通过可以公开获得的资源收集信息,例如政府记录、网站、社交媒体及其他数字平台。
如果您使用我们的网站,我们可能会通过使用 Cookie 和其他数据收集技术从您的计算机或其他设备收集信息。欲了解更多信息,请参阅我们的 Cookie 政策。
我们为什么处理您的个人信息
我们如何处理您的个人信息取决于我们收集这些信息的原因,例如,它取决于您与百济神州的互动、适用的法律以及我们自己的程序和要求,如下所述:

分析和/或自动决策
“分析”是指分析某人的兴趣、习惯、行为及其他特征,以预测或做出有关他们的决策。“自动决策”是指利用计算机程序、自动化系统或算法做出预测或决策。例如,为了评估与我们合作的第三方的适合性,我们可能会评估他们的经验,完成对他们的其他尽职调查,并通过手动方式将其与我们的要求进行比较。然而,任何分析、预测或决策都不是通过完全自动化的方式做出的,都需要人工审核。
我们保留您的个人信息的时间
我们保留您的个人信息的时间长短取决于本隐私政策中说明的原因的需要。有时为了履行我们的法律义务,我们会保留更长时间。为了决定我们保留个人信息的时间,我们会考虑信息的数量、类型和敏感性、未经授权使用的潜在危害风险或信息披露、我们为什么需要个人信息、我们可否不使用个人信息来完成相同的工作,以及所有适用的全球法律、监管和合规要求。
当您注册电子邮件提醒或简报时,我们将保留您的信息,直到您取消订阅为止。如果您提出请求,我们将保留该信息,直到完成您的请求处理为止。如果您要求取消订阅,我们将按照可以证明我们已满足该请求所需的时间保留您的请求记录。
我们还将按照以下要求保留您的个人信息:
- 诉讼时效中的相关期限,如果出于提供证据的需要;
- 遵守法律规定的期限,例如与商业、法律、合规和监管事务有关的期限
我们在何处处理您的信息以及如何保护您的信息
百济神州在全球许多国家/地区开展经营,因此可能会在百济神州集团内部访问或共享您的个人信息,也可能与不同国家/地区的第三方共享您的个人信息,详见本隐私政策共享您的个人信息部分对此的说明。某些国家/地区的法律可能无法提供与您所在国家或地区法律相同的保护水平。在这种情况下,根据适用法律的要求,我们会采取措施确保您的信息安全,例如与您的信息接收者签订合同或实施额外的数据保护措施。
尽管我们会全力保护您的信息,但我们不能保证它们的绝对安全。当您在线发送信息时,请谨慎决定要与我们分享哪些信息。
共享您的个人信息
我们可能会在百济神州集团内部以及与下述第三方共享您的下述个人信息。我们的分享内容、分享原因以及我们实施的保护措施取决于这些第三方的身份及其所处位置。但是,我们不会出售收集的个人信息。

您的选择与权利
您可以选择不向我们提供您的个人信息;但是,这可能意味着您无法维持与我们的关系或互动,或无法使用某些服务,例如患者支持服务。
按照某些法律的规定,例如通用数据保护条例(GDPR)、2018 年加利福尼亚州消费者隐私法案(CCPA)、2020 年加利福尼亚州隐私权法案(CPRA)或中国网络安全法(包括其实施条例和国家标准),您可能拥有以下个人信息方面的权利(根据您所在地的适用法律):
- 访问权。您可以要求我们就如何处理您的个人信息提供清晰、透明且易懂的说明,包括我们与何方在何处共享此类信息的相关信息,并可申请获取这些信息的副本。
- 纠正权。您可以要求我们纠正您认为过时或不准确的信息,和/或要求我们将不完整的信息补充完整。
- 删除权。在某些情况下,您还可以要求我们删除您的个人信息。
- 撤回您同意的权利。如果我们基于您的同意处理您的个人信息,您有权撤回您的同意,这并不会影响我们之前行为的合法性。
- 选择退出接收未来资讯的权利。您可以选择退出接收(取消订阅)某些未来资讯,例如营销电子邮件。
- 数据转移权。您可能有权要求我们将您提供的信息从一个组织转移到另一个组织,或提供给您。
根据您的居住地及处理您个人信息的百济神州办事处的所在地,您可能拥有与您的个人信息相关的其他权利。如需了解更多信息,请参阅专门介绍相关州的做法的章节。
行使您的权利。
如果您要行使您的权利,可以发送电子邮件至 privacy@beonemed.com。
我们将在适用法律规定的期限内对您的请求做出回复。有时候我们可能需要确认您的身份,以确保确实是您提出的要求并保持您的信息安全。(i) 当处理完成您的请求时,(ii) 如果我们拒绝了您提出的请求(例如因为存在豁免情况),或者 (iii) 如果处理您的请求存在相关费用,我们会通知您。
您可以选择让别人代表您行事,但我们同样需要检查他们的身份并确保他们有权代表您行事。如果我们无法确认他们的身份,我们可能无法满足他们的要求。
投诉
如果您认为百济神州处理您的个人信息不恰当或侵犯了您的权利,您可能有权联系当地的数据保护机关提出投诉。但您也可以通知我们,只需发送电子邮件至 privacy@beonemed.com 即可。我们会认真对待您提出的问题。
如果您依据法律行使任何数据主体权利,我们不会因此而歧视您。
我们的 Cookie 政策
Cookie、像素标签及其他跟踪程序(以下简称为“Cookie”)是当您访问我们的在线服务时,网站和应用程序用于存储或检索您的浏览器或设备(计算机、平板电脑、手机等)上的信息的小文件。它们帮助网站记住您的偏好并改善您的浏览体验。
当您首次(或删除 Cookie 后)访问我们的网站时,我们会询问您是否允许使用 Cookie。您可以选择接受所有 Cookie、选择特定类型的 Cookie 或拒绝所有 Cookie(必要的 Cookie 除外)。Cookie 不会识别您的个人身份;它们识别您所使用的设备。它们帮助我们了解您的浏览活动,以便以后识别您的设备,从而改善浏览体验、保存您的偏好并改善您的在线体验。
如果您要了解有关 Cookie 的更多信息并查看您的设备上有哪些 Cookie,您可以访问相关网站,例如 www.aboutcookies.org 或 www.allaboutcookies.org
我们使用的具体 Cookie 与您所查看/使用的网站或应用程序有关。我们可能使用以下类型的 Cookie:
- 完全必要的 Cookie:这些 Cookie 可确保我们的网站正常运行。它们有助于提高安全性,使浏览更轻松并正确显示网页。您可以在浏览器设置中禁用这些功能,但这可能会影响某些网站功能。不过您仍然可以浏览网站。
- 性能 Cookie:这些 Cookie 帮助我们了解访客如何使用我们的网站,以便改进网站。它们收集访客数量、访客来自何处以及访问了哪些页面等信息。
- 社交媒体 Cookie:这些 Cookie 用于与我们网站上的社交媒体插件互动,并共享社交网络上的内容;以及
- 定向(广告)Cookie:这些 Cookie 帮助我们向您展示特定广告、衡量广告的效果并根据您的兴趣和浏览行为定制内容。此类 Cookie 可能会长期跟踪您的网站浏览,还可能会跨网站跟踪您的网络浏览(例如如果您多次访问我们的网站或访问百济神州的多个网站)。
您除了可以自己选择 Cookie 之外,还可以通过设置大多数网络的浏览器来控制 Cookie。您通常可以删除现有的 Cookie,甚至可以将浏览器设置为默认拒绝所有 Cookie。请查看浏览器主页提供的说明。如果您拒绝所有 Cookie,您仍可以使用我们的网站,但某些功能可能无法正常工作。
虽然大多数 Cookie 不会记录您的互联网协议(IP)地址(互联网服务提供商用来识别您的计算机的号码),但某些 Cookie 会使用此信息进行一般地理位置检查,以确保为您定向到适用于您所在位置的网站版本及提供其他服务。此外,我们的系统需要您的 IP 地址才能将信息(例如网站上的图像)回传给您。我们还有可能使用 IP 地址与不遵守我们的使用条款的访客进行沟通或阻止其访问。
对于定向(广告)Cookie,我们会响应来自您的浏览器的“请勿跟踪”信号。您可以在此处了解有关“请勿跟踪”信号的更多信息:https://allaboutdnt.com/。
联系我们
如果您对本隐私政策或我们的处理方式有疑问或疑虑,请随时通过电子邮件 privacy@beonemed.com 与我们联系。
我们将根据适用法律尽力尽快回复您的请求。
为了确保您的信息安全,我们将在授予访问权限或进行更改之前检查您的身份。请记住,即使我们删除或更改您的信息,我们的记录中也可能会有残留信息。
我们致力于为包括残疾人在内的所有人提供便利。如果您需要以其他格式提供此文档,请通过 privacy@beonemed.com 与我们联系。
-
隐私政策 不良事件报告和产品投诉
上次更新的生效日期: 2023 年 11 月 10 日
单击此处下载或打印本不良事件和产品投诉隐私政策的副本。
简介和范围
百济神州致力于尊重和保护您个人信息的隐私权。我们通常不会收集使用我们产品的患者的个人信息。然而,有时我们需要收集个人信息来履行我们的报告义务并监控我们产品的安全性和质量。个人信息是与您相关且有可能据以追溯到您的信息。
本隐私政策项下您的个人信息数据控制者(即决定如何与为何使用您个人信息的实体)是:
- 百济神州有限公司,负责监督全球安全性和产品质量监控和报告,
- 为您所在的特定国家或地区提供协助的百济神州实体或商业合作伙伴,以及
- 在其他国家或地区负责向监管当局提交这些报告所需的百济神州其他实体或商业合作伙伴。
如果您有疑问或投诉并希望联系数据控制者或其数据保护官,请参阅下面“行使您的权利”部分。
本不良事件隐私政策适用于在处理产品投诉过程中或收到不良事件报告时,向百济神州有限公司和/或其子公司提供个人信息,或其个人数据被提供给百济神州有限公司和/或其子公司(简称“百济神州”、“我们”、“我们的”)的个人*。
*- 如果您是百济神州申办的临床试验或其他研究的参与者,如果您对如何处理您的个人数据或您参与该研究的相关权利有疑问,请参阅患者信息表及知情同意书。
*“事件报告者”是指向百济神州报告不良事件或产品投诉的个人,“事件主体”是指遭受不良事件或产品投诉的个人。他们可能是同一个人。
有关百济神州出于其他目的处理个人数据的更多信息,请参阅我们的隐私政策。
有关儿童的信息
我们之所以收集您的个人信息,是因为法律要求我们这样做,并基于我们要确保产品安全且品质优良的合法权益。这些义务与您的年龄无关。
我们的网站不适合 16 岁以下的个人(“儿童”)。我们不会有意通过我们的网站直接收集儿童的个人信息。因此,如果您是儿童,请不要使用我们的网站,也不要通过我们的网站或以其他方式向我们提供任何信息,除非我们首先获得父母或监护人的同意(如适用)。
本隐私政策的变更
我们计划定期更新本隐私政策,以反映我们的惯例。因此,我们建议定期查看本隐私政策。一旦发生实质性变更,在这些变更生效前,我们可能会设法通知您。
上次更新的生效日期:2023 年 11 月 10 日
百济神州处理的个人信息类别
我们处理您提供给我们或我们收集的、与您的不良事件报告或产品投诉有关的个人信息。在过去十二 (12) 个月内,这些信息可能包括:

如果您是报告不良事件或产品投诉的医疗保健专业人士,我们可能还会收集您的职业资格相关信息。
本政策的共享您的个人信息部分描述了可能的接收人。
信息来源
我们通常会直接向您获取您的个人信息,例如当您联系我们、填写表格、购买我们的产品、向我们提供服务、注册帐户或索要营销资料和信息时。
有时,我们可能会通过其他来源获取有关您的个人信息,例如当您指示第三方向我们发送信息时,或者当我们与研究合作伙伴、协作方和服务提供商有安排时。我们可能还会通过可以公开获得的资源收集信息,例如政府记录、网站、社交媒体及其他数字平台。
如果您使用我们的网站,我们可能会通过使用 Cookie 和其他数据收集技术从您的计算机或其他设备收集信息。欲了解更多信息,请参阅我们的 Cookie 政策。
我们为什么处理您的个人信息
我们按照我们的合法权益和/或法律义务使用您的个人信息来处理、监控,并(如需要)上报您的不良事件报告或产品投诉,保护您的切身利益。
我们还利用它们来使我们未来的临床试验和医疗产品变得更加安全,并履行我们的法律和监管义务。
如果您是百济神州访问计划的一部分,我们将根据我们的合法权益和/或法律和监管义务利用您的数据来为您保存良好的病史记录,以确保您未来使用我们的产品进行治疗时的安全性。
如果您在任何时候需要行使隐私权,我们将根据我们的法律义务利用您的数据来满足该请求。
我们遵照法律与合同的要求处理这些信息,这有助于我们监控和/或报告与我们产品质量有关的不良事件,同时也有助于我们以正当利益为出发点,对涉及我们药物或疗法的任何投诉进行监控、考量并予以解决。
分析和/或自动决策
“分析”是指分析某人的兴趣、习惯、行为及其他特征,以预测或做出有关他们的决策。“自动决策”是指利用计算机程序、自动化系统或算法做出预测或决策。然而,任何分析、预测或决策都不是通过完全自动化的方式做出的,都需要人工审核。
我们保留您个人信息的时间
我们保留您个人信息的时间长短取决于满足上述目的的需要,除非法律规定我们必须保留更长时间。
特别是以下情况:
- 当发生不良事件报告时,我们会将与您的报告相关的您的个人信息至少保留 25 年时间。
- 当发生对我们的某款产品或疗法的投诉时,我们会将与您的报告相关的您的个人信息至少保留 25 年时间。
此外,当发生以下情况时,百济神州可能会延长对您的个人信息的保留时间:
- 在法定时效期间,如果出于提供证据的需要;
- 适用的法定保留期限期间,尤其关于监管事务,或者其他任何强制性保留期限内(例如合法保留或调查)。
我们在何处处理您的信息以及如何保护您的信息
百济神州在全球许多国家/地区开展经营,因此可能会在百济神州集团内部访问或共享您的个人信息,也可能与不同国家/地区的第三方共享您的个人信息,详见本隐私政策共享您的个人信息部分对此的说明。某些国家/地区的法律可能无法提供与您所在国家或地区法律相同的保护水平。在这种情况下,根据适用法律的要求,我们会采取措施确保您的信息安全,例如与您的信息接收者签订合同或实施额外的数据保护措施。
尽管我们会全力保护您的信息,但我们不能保证它们的绝对安全。当您在线发送信息时,请谨慎决定要与我们分享哪些信息。
共享您的个人信息
我们可能会在百济神州集团内部以及与下述第三方共享您的下述个人信息。我们的分享内容、分享原因以及我们实施的保护措施取决于这些第三方的身份及其所处位置。但是,我们不会出售收集的个人信息。

您的选择与权利
您可以选择不向我们提供您的个人信息;但是,这可能意味着您无法维持与我们的关系或互动,或无法使用某些服务,例如患者支持服务。
按照某些法律的规定,例如通用数据保护条例(GDPR)、2018 年加利福尼亚州消费者隐私法案(CCPA)、2020 年加利福尼亚州隐私权法案(CPRA)或中国网络安全法(包括其实施条例和国家标准),您可能拥有以下个人信息方面的权利(根据您所在地的适用法律):
- 访问权。您可以要求我们就如何处理您的个人信息提供清晰、透明且易懂的说明,包括我们与何方在何处共享此类信息的相关信息,并可申请获取这些信息的副本。
- 纠正权。您可以要求我们纠正您认为过时或不准确的信息,和/或要求我们将不完整的信息补充完整。
- 删除权。在某些有限的情况下,您还可以要求我们删除您的个人信息。
- 撤回您同意的权利。如果我们基于您的同意处理您的个人信息,您有权撤回您的同意,这并不会影响我们之前行为的合法性。
- 数据转移权。您可能有权要求我们将您提供的信息从一个组织转移到另一个组织,或提供给您。
根据您的居住地及处理您个人信息的百济神州办事处的所在地,您可能拥有与您的个人信息相关的其他权利。如需了解更多信息,请参阅专门介绍相关州的做法的章节。
行使您的权利。
如果您要行使您的权利,可以发送电子邮件至 privacy@beonemed.com。
我们将在适用法律规定的期限内对您的请求做出回复。有时候我们可能需要确认您的身份,以确保确实是您提出的要求并保持您的信息安全。(i) 当处理完成您的请求时,(ii) 如果我们拒绝了您提出的请求(例如因为存在豁免情况),或者 (iii) 如果处理您的请求存在相关费用,我们会通知您。
您可以选择让别人代表您行事,但我们同样需要检查他们的身份并确保他们有权代表您行事。如果我们无法确认他们的身份,我们可能无法满足他们的要求。
投诉:
如果您认为百济神州处理您的个人信息不恰当或侵犯了您的权利,您可能有权联系当地的数据保护机关提出投诉。但您也可以通知我们,只需发送电子邮件至 privacy@beonemed.com 即可。我们会认真对待您提出的问题。
如果您依据法律行使任何数据主体权利,我们不会因此而歧视您。
我们的 Cookie 政策
Cookie、像素标签及其他跟踪程序(以下简称为“Cookie”)是当您访问我们的在线服务时,网站和应用程序用于存储或检索您的浏览器或设备(计算机、平板电脑、手机等)上的信息的小文件。它们帮助网站记住您的偏好并改善您的浏览体验。
当您首次(或删除 Cookie 后)访问我们的网站时,我们会询问您是否允许使用 Cookie。您可以选择接受所有 Cookie、选择特定类型的 Cookie 或拒绝所有 Cookie(必要的 Cookie 除外)。Cookie 不会识别您的个人身份;它们识别您所使用的设备。它们帮助我们了解您的浏览活动,以便以后识别您的设备,从而改善浏览体验、保存您的偏好并改善您的在线体验。
如果您要了解有关 Cookie 的更多信息并查看您的设备上有哪些 Cookie,您可以访问相关网站,例如 www.aboutcookies.org 或 www.allaboutcookies.org
我们使用的具体 Cookie 与您所查看/使用的网站或应用程序有关。我们可能使用以下类型的 Cookie:
- 完全必要的 Cookie:这些 Cookie 可确保我们的网站正常运行。它们有助于提高安全性,使浏览更轻松并正确显示网页。您可以在浏览器设置中禁用这些功能,但这可能会影响某些网站功能。不过您仍然可以浏览网站。
- 性能 Cookie:这些 Cookie 帮助我们了解访客如何使用我们的网站,以便改进网站。它们收集访客数量、访客来自何处以及访问了哪些页面等信息。
- 社交媒体 Cookie:这些 Cookie 用于与我们网站上的社交媒体插件互动,并共享社交网络上的内容;以及
- 定向(广告)Cookie:这些 Cookie 帮助我们向您展示特定广告、衡量广告的效果并根据您的兴趣和浏览行为定制内容。此类 Cookie 可能会长期跟踪您的网站浏览,还可能会跨网站跟踪您的网络浏览(例如如果您多次访问我们的网站或访问百济神州的多个网站)。
您除了可以自己选择 Cookie 之外,还可以通过设置大多数网络的浏览器来控制 Cookie。您通常可以删除现有的 Cookie,甚至可以将浏览器设置为默认拒绝所有 Cookie。请查看浏览器主页提供的说明。如果您拒绝所有 Cookie,您仍可以使用我们的网站,但某些功能可能无法正常工作。
虽然大多数 Cookie 不会记录您的互联网协议(IP)地址(互联网服务提供商用来识别您的计算机的号码),但某些 Cookie 会使用此信息进行一般地理位置检查,以确保为您定向到适用于您所在位置的网站版本及提供其他服务。此外,我们的系统需要您的 IP 地址才能将信息(例如网站上的图像)回传给您。我们还有可能使用 IP 地址与不遵守我们的使用条款的访客进行沟通或阻止其访问。
对于定向(广告)Cookie,我们会响应来自您的浏览器的“请勿跟踪”信号。您可以在此处了解有关“请勿跟踪”信号的更多信息:https://allaboutdnt.com/。
联系我们
如果您对本隐私政策或我们的做法有任何疑问或疑虑,请随时与我们联系。请发送电子邮件至 privacy@beonemed.com。
我们将根据适用法律尽力尽快回复您的请求。
为了保护您的隐私和安全,我们会在授予访问权限或进行更正之前采取合理的措施来验证您的身份。请注意,尽管您的信息已按要求删除或变更,但可能仍有残余信息保留在我们的数据库和其他记录中。
我们努力考虑到所有个人,无论其是否为残障人员。如果您需要以其他格式接收本文件中包含的信息,请通过 privacy@beonemed.com 与我们联系。
-
医疗保健专业人员(HCP)隐私政策
上次更新的生效日期: 2023 年 11 月 10 日
单击此处下载或打印本 HCP 隐私政策的副本。
简介和范围
百济神州致力于尊重和保护您个人信息的隐私权。“个人信息”是与您相关且有可能据以追溯到您的信息。
本隐私政策项下您的个人信息数据控制者(即决定如何和为何使用您个人信息的实体)是百济神州有限公司,除非:
- 其他隐私政策或声明中提到了其他的实体,或者
- 您正在与百济神州的其他实体打交道或为该实体工作。
在此情况下,提到的其他实体或您与之打交道或为之工作的实体将是控制者。如果您有疑问或投诉并希望联系数据控制者或其数据保护官,请参阅下面的“行使您的权利”部分。
本 HCP 隐私政策(此处简称为“隐私政策”)适用于为百济神州有限公司和/或其子公司(简称“百济神州“、”我们“、”我们的“)提供个人信息和/或我们接收其个人数据的医疗保健专业人员和其他医学专业人员(例如药剂师、统计员、工作人员以及医疗机构、医院以及学术和医学中心的其他代表),统称(“HCP”)。
它描述了我们如何使用个人信息以及您如何行使您的权利。
当您阅读本隐私政策时,请记住以下几个要点:
- 本隐私政策的部分内容可能不适用于您,具体与您的居住地或我们维护的您的相关个人信息的类型有关。例如,如果我们不向您付款,我们就不需要您的银行信息。
- 在某些情况下,其他隐私政策或声明可能会加入或取代本隐私政策或声明。如果发生这种情况,这种其他政策或声明将适用于您的个人信息的处理方式。
- 我们的网站、门户网站、移动应用程序或其他数字服务(统称为我们的“网站”)可能包含指向不是由我们运营、控制或认可的网站的链接。当您被指向这样的网站时,我们将不对您提供的任何信息的保护和隐私负责。我们建议阅读他们的隐私政策,直接联系他们了解有关其隐私规定的信息。
有关儿童的信息
我们的网站不适合 16 岁以下的个人(“儿童”)。我们不会有意通过我们的网站直接收集儿童的个人信息。因此,如果您是儿童,请不要使用我们的网站,也不要通过我们的网站或以其他方式向我们提供任何信息,除非我们首先获得父母或监护人的同意(如适用)。
本隐私政策的变更
我们计划定期更新本隐私政策,以反映我们的惯例。因此,我们建议定期查看本隐私政策。一旦发生实质性变更,在这些变更生效前,我们可能会设法通知您。
上次更新的生效日期:2023 年 11 月 10 日
百济神州处理的个人信息类别
根据您与百济神州在过去十二 (12) 个月期间的互动,我们可能已收集和使用了您的以下类型的个人信息:

根据适用法律,某些信息(例如健康信息)可能被视为较敏感信息。我们不会定期收集或以其他方式使用这些信息(除非作为我们的患者支持计划的一部分),但如果我们这样做,我们将:
- 仅在需要时收集此信息;
- 采取适当措施保护和处理您的敏感个人信息;以及
- 按照适用法律要求在处理您的敏感个人信息之前提供通知和/或征得明确同意。
信息来源
在大多数情况下,我们会直接向您收集您的个人信息,例如当您通过电话、电子邮件或亲自与我们或我们的代表联系、填写表格或调查、提供服务、参与或请求我们考虑您参与我们的临床试验、计划、顾问委员会或咨询机构、注册帐户、参加百济神州申办的活动或请求接收营销材料和信息。
有时,我们还可能从其他来源获取有关您的个人信息,例如我们的研究合作伙伴和协作方、专业药房、医疗保险公司或公开来源(例如网站、社交媒体和其他数字平台、出版物数据库、期刊、学会、编辑委员会网站、国家注册中心、专业目录和第三方医疗保健专业人员数据库)。我们还可能从第三方供应商和服务提供商处获取信息,以便我们可以就您的专业知识与您联系或更好地了解您的专业领域的治疗实践。
如果您使用我们的网站,我们可能会通过使用 Cookie 和其他数据收集技术从您的计算机或其他设备收集信息。欲了解更多信息,请参阅我们的 Cookie 政策。
我们为什么处理您的个人信息
我们如何处理您的个人信息取决于我们收集这些信息的原因,例如,它取决于您与百济神州的互动、适用的法律以及我们自己的程序和要求,如下所述:

分析和/或自动决策
“分析”是指分析某人的兴趣、习惯、行为及其他特征,以预测或做出有关他们的决策。“自动决策”是指利用计算机程序、自动化系统或算法做出预测或决策。例如,为了定制我们向医疗保健提供者发送的资讯,我们可能会评估他们的专业、经验年限、治疗的患者和疾病、药物处方习惯、研究和出版物以及专业社交媒体帖子。然而,任何分析、预测或决策都不是通过完全自动化的方式做出的,都需要人工审核。
我们保留您个人信息的时间
我们保留您的个人信息的时间长短取决于本隐私政策中说明的原因的需要。有时为了履行我们的法律义务,我们会保留更长时间。为了决定我们保留个人信息的时间,我们会考虑信息的数量、类型和敏感性、未经授权使用的潜在危害风险或信息披露、我们为什么需要个人信息、我们可否不使用个人信息来完成相同的工作,以及所有适用的全球法律、监管和合规要求。
当您注册电子邮件提醒或简报时,我们将保留您的信息,直到您取消订阅为止。如果您提出请求,我们将保留该信息,直到完成您的请求处理为止。如果您要求取消订阅,我们将按照可以证明我们已满足该请求所需的时间保留您的请求记录。
我们还将按照以下要求保留您的个人信息:
- 诉讼时效中的相关期限,如果出于提供证据的需要;
- 遵守法律规定的期限,例如与商业、法律、合规和监管事务有关的期限
我们在何处处理您的信息以及如何保护您的信息
百济神州在全球许多国家/地区开展经营,因此可能会在百济神州集团内部访问或共享您的个人信息,也可能与不同国家/地区的第三方共享您的个人信息,详见本隐私政策共享您的个人信息部分对此的说明。某些国家/地区的法律可能无法提供与您所在国家或地区法律相同的保护水平。在这种情况下,根据适用法律的要求,我们会采取措施确保您的信息安全,例如与您的信息接收者签订合同或实施额外的数据保护措施。
尽管我们会全力保护您的信息,但我们不能保证它们的绝对安全。当您在线发送信息时,请谨慎决定要与我们分享哪些信息。
共享您的个人信息
我们可能会在百济神州集团内部以及与下述第三方共享您的下述个人信息。我们的分享内容、分享原因以及我们实施的保护措施取决于这些第三方的身份及其所处位置。但是,我们不会出售收集的个人信息。

您的选择与权利
您可以选择不向我们提供您的个人信息;但是,这可能意味着您无法维持与我们的关系或互动,或无法使用某些服务,例如患者支持服务。
按照某些法律的规定,例如通用数据保护条例(GDPR)、2018 年加利福尼亚州消费者隐私法案(CCPA)、2020 年加利福尼亚州隐私权法案(CPRA)或中国网络安全法(包括其实施条例和国家标准),您可能拥有以下个人信息方面的权利(根据您所在地的适用法律):
- 访问权。您可以要求我们就如何处理您的个人信息提供清晰、透明且易懂的说明,包括我们与何方在何处共享此类信息的相关信息,并可申请获取这些信息的副本。
- 纠正权。您可以要求我们纠正您认为过时或不准确的信息,和/或要求我们将不完整的信息补充完整。
- 删除权。在某些情况下,您还可以要求我们删除您的个人信息。
- 撤回您同意的权利。如果我们基于您的同意处理您的个人信息,您有权撤回您的同意,这并不会影响我们之前行为的合法性。
- 选择退出接收未来资讯的权利。您可以选择退出接收(取消订阅)某些未来资讯,例如营销电子邮件。
- 数据转移权。您可能有权要求我们将您提供的信息从一个组织转移到另一个组织,或提供给您。
根据您的居住地及处理您个人信息的百济神州办事处的所在地,您可能拥有与您的个人信息相关的其他权利。如需了解更多信息,请参阅专门介绍相关州的做法的章节。
行使您的权利。
如果您要行使您的权利,可以发送电子邮件至 privacy@beonemed.com。
我们将在适用法律规定的期限内对您的请求做出回复。有时候我们可能需要确认您的身份,以确保确实是您提出的要求并保持您的信息安全。当处理完成您的请求时,如果我们拒绝了您提出的请求(例如因为存在豁免情况),或者如果处理您的请求存在相关费用,我们会通知您。
您可以选择让别人代表您行事,但我们同样需要检查他们的身份并确保他们有权代表您行事。如果我们无法确认他们的身份,我们可能无法满足他们的要求。
投诉
如果您认为百济神州处理您的个人信息不恰当或侵犯了您的权利,您可能有权联系当地的数据保护机关提出投诉。但您也可以通知我们,只需发送电子邮件至 privacy@beonemed.com 即可。我们会认真对待您提出的问题。
如果您依据法律行使任何数据主体权利,我们不会因此而歧视您。
我们的 Cookie 政策
Cookie、像素标签及其他跟踪程序(以下简称为“Cookie”)是当您访问我们的在线服务时,网站和应用程序用于存储或检索您的浏览器或设备(计算机、平板电脑、手机等)上的信息的小文件。它们帮助网站记住您的偏好并改善您的浏览体验。
当您首次(或删除 Cookie 后)访问我们的网站时,我们会询问您是否允许使用 Cookie。您可以选择接受所有 Cookie、选择特定类型的 Cookie 或拒绝所有 Cookie(必要的 Cookie 除外)。Cookie 不会识别您的个人身份;它们识别您所使用的设备。它们帮助我们了解您的浏览活动,以便以后识别您的设备,从而改善浏览体验、保存您的偏好并改善您的在线体验。
如果您要了解有关 Cookie 的更多信息并查看您的设备上有哪些 Cookie,您可以访问相关网站,例如 www.aboutcookies.org 或 www.allaboutcookies.org
我们使用的具体 Cookie 与您所查看/使用的网站或应用程序有关。我们可能使用以下类型的 Cookie:
- 完全必要的 Cookie:这些 Cookie 可确保我们的网站正常运行。它们有助于提高安全性,使浏览更轻松并正确显示网页。您可以在浏览器设置中禁用这些功能,但这可能会影响某些网站功能。不过您仍然可以浏览网站。
- 性能 Cookie:这些 Cookie 帮助我们了解访客如何使用我们的网站,以便改进网站。它们收集访客数量、访客来自何处以及访问了哪些页面等信息。
- 社交媒体 Cookie:这些 Cookie 用于与我们网站上的社交媒体插件互动,并共享社交网络上的内容;以及
- 定向(广告)Cookie:这些 Cookie 帮助我们向您展示特定广告、衡量广告的效果并根据您的兴趣和浏览行为定制内容。此类 Cookie 可能会长期跟踪您的网站浏览,还可能会跨网站跟踪您的网络浏览(例如如果您多次访问我们的网站或访问百济神州的多个网站)。
您除了可以自己选择 Cookie 之外,还可以通过设置大多数网络的浏览器来控制 Cookie。您通常可以删除现有的 Cookie,甚至可以将浏览器设置为默认拒绝所有 Cookie。请查看浏览器主页提供的说明。如果您拒绝所有 Cookie,您仍可以使用我们的网站,但某些功能可能无法正常工作。
虽然大多数 Cookie 不会记录您的互联网协议(IP)地址(互联网服务提供商用来识别您的计算机的号码),但某些 Cookie 会使用此信息进行一般地理位置检查,以确保为您定向到适用于您所在位置的网站版本及提供其他服务。此外,我们的系统需要您的 IP 地址才能将信息(例如网站上的图像)回传给您。我们还有可能使用 IP 地址与不遵守我们的使用条款的访客进行沟通或阻止其访问。
对于定向(广告)Cookie,我们会响应来自您的浏览器的“请勿跟踪”信号。您可以在此处了解有关“请勿跟踪”信号的更多信息:https://allaboutdnt.com/。
联系我们
如果您对本隐私政策或我们的处理方式有疑问或疑虑,请随时通过电子邮件 privacy@beonemed.com 与我们联系。
我们将根据适用法律尽力尽快回复您的请求。
为了确保您的信息安全,我们将在授予访问权限或进行更改之前检查您的身份。请记住,即使我们删除或更改您的信息,我们的记录中也可能会有残留信息。
我们致力于为包括残疾人在内的所有人提供便利。如果您需要以其他格式提供此文档,请通过 privacy@beonemed.com 与我们联系。
-
求职者 隐私政策
上次更新的生效日期: 2023 年 11 月 10 日
单击此处下载或打印本求职者隐私政策的副本。
简介和范围
百济神州致力于尊重和保护您个人信息的隐私权。“个人信息”是与您相关且有可能据以追溯到您的信息。
本隐私政策项下您的个人信息数据控制者(即决定如何与为何使用您个人信息的实体)是:
- 百济神州有限公司,目的是为了管理百济神州工作机会全球门户网站,以及
- 您申请的百济神州特定实体,并且作为职位描述或相关信息的一部分,您将收到它的名称。
如果您有疑问或投诉并希望联系数据控制者或其数据保护官,请参阅下面的“行使您的权利”部分。
本求职者隐私政策适用于在申请职位时(“求职者”)向百济神州有限公司和/或其子公司(“百济神州”、“我们”、“我们的”)提供个人信息的个人。
它解释了我们如何使用您的个人信息以及您如何行使您的权利。
当您阅读本隐私政策时,请牢记以下有关本隐私政策适用方式的重要信息:
- 本隐私政策的部分内容可能不适用于您,具体与您的居住地或我们维护的您的相关个人信息的类型有关。
- 在某些情况下,其他隐私政策或声明可能会加入或取代本隐私政策或声明。如果发生这种情况,这种其他政策或声明将适用于您的个人信息的处理方式。
- 我们的网站、门户网站、移动应用程序或其他数字服务(统称为我们的“网站”)可能包含指向不是由我们运营、控制或认可的网站的链接。当您被指向这样的网站时,我们将不对您提供的任何信息的保护和隐私负责。我们建议阅读他们的隐私政策,直接联系他们了解有关其隐私规定的信息。
有关儿童的信息
我们的网站不适合 16 岁以下的个人(“儿童”)。我们不会有意通过我们的网站直接收集儿童的个人信息。因此,如果您是儿童,请不要使用我们的网站,也不要通过我们的网站或以其他方式向我们提供任何信息,除非我们首先获得父母或监护人的同意(如适用)。
本隐私政策的变更
我们计划定期更新本隐私政策,以反映我们的惯例。因此,我们建议定期查看本隐私政策。一旦发生实质性变更,在这些变更生效前,我们可能会设法通知您。
上次更新的生效日期:2023 年 11 月 10 日。
百济神州处理的个人信息类别
我们可能会在百济神州招聘流程的各个阶段收集和使用您的个人信息。根据百济神州聘用您所从事的工作,我们可能收集和管理您的以下任何类型的个人信息:

根据适用法律,某些信息(例如健康信息)可能被视为较敏感信息。我们不会定期收集或以其他方式使用这些信息,但如果我们这样做,我们将:
- 仅在需要时收集此信息;
- 采取适当措施保护和处理您的敏感个人信息;以及
- 按照适用法律要求在处理您的敏感个人信息之前提供通知和/或征得明确同意。
信息来源
我们通常会直接向您获取您的个人信息,例如当您联系我们、填写表格、购买我们的产品、向我们提供服务、注册帐户或索要营销资料和信息时。
有时,我们可能会通过其他来源获取有关您的个人信息,例如当您指示第三方向我们发送信息时,或者当我们与研究合作伙伴、协作方和服务提供商有安排时。
如果您使用我们的网站,我们可能会通过使用 Cookie 和其他数据收集技术从您的计算机或其他设备收集信息。欲了解更多信息,请参阅我们的 Cookie 政策。
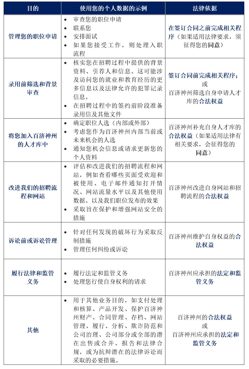
我们为什么处理您的个人信息
我们如何处理您的个人信息取决于我们收集这些信息的原因,例如,它取决于您与百济神州的互动、适用的法律以及我们自己的程序和要求,如下所述:

分析和/或自动决策
“分析”是指分析某人的兴趣、习惯、行为及其他特征,以预测或做出有关他们的决策。“自动决策”是指利用计算机程序、自动化系统或算法做出预测或决策。例如,为了评估您是否适合百济神州的职位,我们可能会检查您的专业资格的有效性、进行背景审查或对您完成其他尽职调查,并手动将其与我们的要求进行比较。然而,任何分析、预测或决策都不是通过完全自动化的方式做出的,都需要人工审核。
我们保留您的个人信息的时间
我们保留您的个人信息的时间长短取决于本隐私政策中说明的原因的需要。有时为了履行我们的法律义务,我们会保留更长时间。为了决定我们保留个人信息的时间,我们会考虑信息的数量、类型和敏感性、未经授权使用的潜在危害风险或信息披露、我们为什么需要个人信息、我们可否不使用个人信息来完成相同的工作,以及所有适用的全球法律、监管和合规要求。
我们保留您在申请工作时提供给我们的信息。如果您申请其他工作,如果我们将来考虑您担任其他空缺职位,或者如果我们聘用您,我们可能会在以后使用该信息。如果您希望我们删除您的信息,请发送电子邮件至 privacy@beonemed.com。我们还将根据需要保留您删除请求的记录。有时,如果适用法律要求或为了捍卫我们的合法权利,我们必须保留一些工作申请信息。
我们还将按照以下要求保留您的个人信息:
- 诉讼时效中的相关期限,如果出于提供证据的需要;
- 遵守法律规定的期限,例如与商业、法律、合规和监管事务有关的期限
我们在何处处理您的信息以及如何保护您的信息
百济神州在全球许多国家/地区开展经营,因此可能会在百济神州集团内部访问或共享您的个人信息,也可能与不同国家/地区的第三方共享您的个人信息,详见本隐私政策共享您的个人信息部分对此的说明。某些国家/地区的法律可能无法提供与您所在国家或地区法律相同的保护水平。在这种情况下,根据适用法律的要求,我们会采取措施确保您的信息安全,例如与您的信息接收者签订合同或实施额外的数据保护措施。
尽管我们会全力保护您的信息,但我们不能保证它们的绝对安全。当您在线发送信息时,请谨慎决定要与我们分享哪些信息。
共享您的个人信息
我们可能会在百济神州集团内部以及与下述第三方共享您的下述个人信息。我们的分享内容、分享原因以及我们实施的保护措施取决于这些第三方的身份及其所处位置。但是,我们不会出售收集的个人信息。

您的选择与权利
您可以选择不向我们提供您的个人信息;但是,这可能意味着您无法维持与我们的关系或互动,或无法使用某些服务,例如您在百济神州的职位申请可能无法继续进行。
按照某些法律的规定,例如通用数据保护条例(GDPR)、2018 年加利福尼亚州消费者隐私法案(CCPA)、2020 年加利福尼亚州隐私权法案(CPRA)或中国网络安全法(包括其实施条例和国家标准),您可能拥有以下个人信息方面的权利:
- 访问权。您可以要求我们就如何处理您的个人信息提供清晰、透明且易懂的说明,包括我们与何方在何处共享此类信息的相关信息,并可申请获取这些信息的副本。
- 纠正权。您可以要求我们纠正您认为过时或不准确的信息,和/或要求我们将不完整的信息补充完整。
- 删除权。在某些情况下,您还可以要求我们删除您的个人信息。
- 撤回您同意的权利。如果我们基于您的同意处理您的个人信息,您有权撤回您的同意,这并不会影响我们之前行为的合法性。
- 选 择 退 出 接 收 未 来 资 讯 的 权 利 。 您 可 以 选 择 退 出 接 收( 取 消 订 阅 )某 些 未 来 的
资讯。 - 数据转移权。您可能有权要求我们将您提供的信息从一个组织转移到另一个组织,或提供给您。
例如,您可以请求从我们的系统中删除您的职位申请资料,或者撤回您对接收有关未来职位空缺资讯的同意。
根据您的居住地及处理您个人信息的百济神州办事处的所在地,您可能拥有与您的个人信息相关的其他权利。如需了解更多信息,请参阅专门介绍相关州的做法的章节。
行使您的权利。
如果您要行使您的权利,可以发送电子邮件至 privacy@beonemed.com。
我们将在适用法律规定的期限内对您的请求做出回复。有时候我们可能需要确认您的身份,以确保确实是您提出的要求并保持您的信息安全。(i) 当处理完成您的请求时,(ii) 如果我们拒绝了您提出的请求(例如因为存在豁免情况),或者 (iii) 如果处理您的请求存在相关费用,我们会通知您。
您可以选择让别人代表您行事,但我们同样需要检查他们的身份并确保他们有权代表您行事。如果我们无法确认他们的身份,我们可能无法满足他们的要求。
投诉
如果您认为百济神州处理您的个人信息不恰当或侵犯了您的权利,您可能有权联系当地的数据保护机关提出投诉。但您也可以通知我们,只需发送电子邮件至 privacy@beonemed.com 即可。们会认真对待您提出的问题。
如果您依据法律行使任何数据主体权利,我们不会因此而歧视您。
我们的 Cookie 政策
Cookie、像素标签及其他跟踪程序(以下简称为“Cookie”)是当您访问我们的在线服务时,网站和应用程序用于存储或检索您的浏览器或设备(计算机、平板电脑、手机等)上的信息的小文件。它们帮助网站记住您的偏好并改善您的浏览体验。
当您首次(或删除 Cookie 后)访问我们的网站时,我们会询问您是否允许使用 Cookie。您可以选择接受所有 Cookie、选择特定类型的 Cookie 或拒绝所有 Cookie(必要的 Cookie 除外)。Cookie 不会识别您的个人身份;它们识别您所使用的设备。它们帮助我们了解您的浏览活动,以便以后识别您的设备,从而改善浏览体验、保存您的偏好并改善您的在线体验。
如果您要了解有关 Cookie 的更多信息并查看您的设备上有哪些 Cookie,您可以访问相关网站,例如 www.aboutcookies.org 或 www.allaboutcookies.org
我们使用的具体 Cookie 与您所查看/使用的网站或应用程序有关。我们可能使用以下类型的 Cookie:
- 完全必要的 Cookie:这些 Cookie 可确保我们的网站正常运行。它们有助于提高安全性,使浏览更轻松并正确显示网页。您可以在浏览器设置中禁用这些功能,但这可能会影响某些网站功能。不过您仍然可以浏览网站。
- 性能 Cookie:这些 Cookie 帮助我们了解访客如何使用我们的网站,以便改进网站。它们收集访客数量、访客来自何处以及访问了哪些页面等信息。
- 社交媒体 Cookie:这些 Cookie 用于与我们网站上的社交媒体插件互动,并共享社交网络上的内容;以及
- 定向(广告)Cookie:这些 Cookie 帮助我们向您展示特定广告、衡量广告的效果并根据您的兴趣和浏览行为定制内容。此类 Cookie 可能会长期跟踪您的网站浏览,还可能会跨网站跟踪您的网络浏览(例如如果您多次访问我们的网站或访问百济神州的多个网站)。
您除了可以自己选择 Cookie 之外,还可以通过设置大多数网络的浏览器来控制 Cookie。您通常可以删除现有的 Cookie,甚至可以将浏览器设置为默认拒绝所有 Cookie。请查看浏览器主页提供的说明。如果您拒绝所有 Cookie,您仍可以使用我们的网站,但某些功能可能无法正常工作。
虽然大多数 Cookie 不会记录您的互联网协议(IP)地址(互联网服务提供商用来识别您的计算机的号码),但某些 Cookie 会使用此信息进行一般地理位置检查,以确保为您定向到适用于您所在位置的网站版本及提供其他服务。此外,我们的系统需要您的 IP 地址才能将信息(例如网站上的图像)回传给您。我们还有可能使用 IP 地址与不遵守我们的使用条款的访客进行沟通或阻止其访问。
对于定向(广告)Cookie,我们会响应来自您的浏览器的“请勿跟踪”信号。您可以在此处了解有关“请勿跟踪”信号的更多信息:https://allaboutdnt.com/。
联系我们
如果您对本隐私政策或我们的处理方式有疑问或疑虑,请随时通过电子邮件 privacy@beonemed.com 与我们联系。
我们将根据适用法律尽力尽快回复您的请求。
为了确保您的信息安全,我们将在授予访问权限或进行更改之前检查您的身份。请记住,即使我们删除或更改您的信息,我们的记录中也可能会有残留信息。
我们致力于为包括残疾人在内的所有人提供便利。如果您需要以其他格式提供此文档,请通过 privacy@beonemed.com 与我们联系